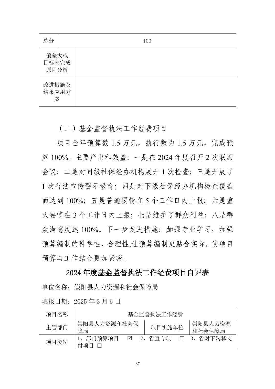
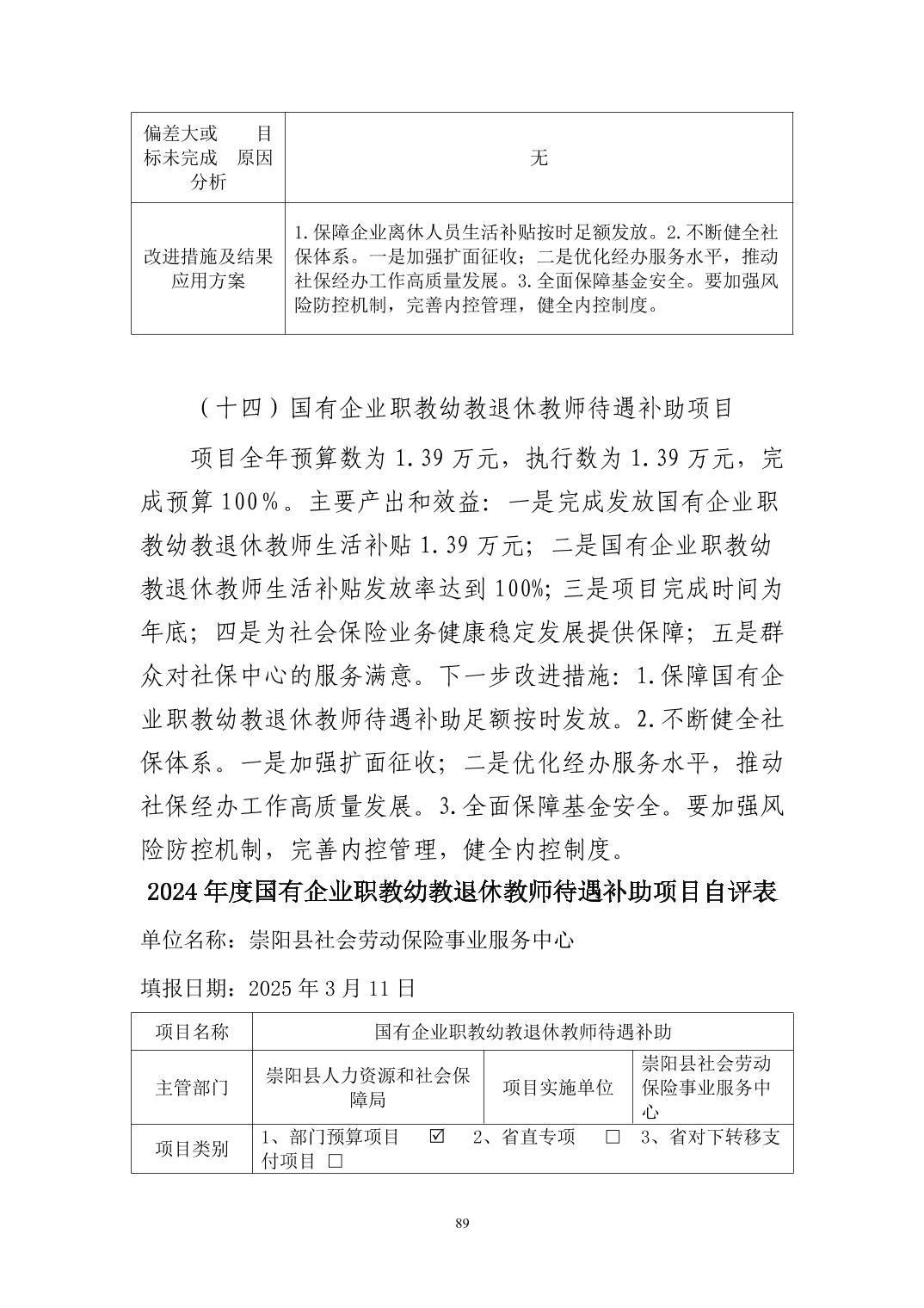
崇阳县人力资源和社会保障局(汇总)2024年度部门决算公开说明

索引号 : 011359676/2025-23802 文       号 :

发文机构: 崇阳县人社局 主题分类: 社会保障

名       称: 崇阳县人力资源和社会保障局(汇总)2024年度部门决算公开说明 发布日期: 2025年09月19日

有效性: 有效


  • |